说明:
根据提供的印尼物流报价信息,以下是厨具出口印尼小件代发的专业方案整合:

厨具出口印尼小件代发物流方案
一、核心运输方案对比
| 维度 | 空运小件(<30KG) | 海运小件(≥0.3立方) |
|---|---|---|
| 价格 | 普货¥72/KG 敏感货¥87/KG |
普货¥1780/立方 敏感货¥2270/立方 |
| 时效 | 5-7工作日 | 20-25工作日 |
| 最低起运 | 3KG | 0.3立方(约50KG) |
| 优势 | 紧急补货、样品寄送 | 大货低成本、适合稳定铺货 |
二、细分产品操作规范
- 带电厨具(如电动打蛋器)
- 强制要求:UN38.3认证+MSDS报告
- 包装标准:电池需独立绝缘包装
- 渠道选择:空运PH02渠道/海运敏感货渠道
- 玻璃/陶瓷厨具
- 防护方案:
- 空运:气泡膜+加厚纸箱(建议保价)
- 海运:木架固定(+¥200/立方)
- 申报要点:需注明"FRAGILE"标记
- 防护方案:
- 刀具类
- 特殊处理:
- 厨房用刀需钝化处理
- 单独申报HS编码(8211.93.00)
- 可能产生10%进口关税
- 特殊处理:
三、成本优化建议
- 混合装箱策略
- 例:10KG电动厨具+5KG普通厨具
- 方案:按敏感货统一计费(避免分票)
- 海运拼箱技巧
- 临界点计算:当货量>0.5立方时,海运成本≈空运的1/3
- 推荐公式:海运节省额空运费用海运费用资金占用成本
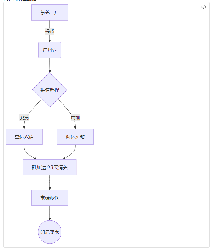
四、代发全流程

五、风险防控清单
- 认证缺失:SNI认证(尤其不锈钢制品)
- 申报不符:厨具材质误报(如将201不锈钢报为304)
- 包装缺陷:易碎品未打木架导致破损(海运不赔)
- 电池混装:带电与非带电产品未分箱
六、最新数据参考(2025年4月更新)
- 空运泡货系数:6000(长×宽×高/cm³)
- 海运限重:1立方=500KG(超重按¥50/KG加收)
- 旺季附加费:每年11-12月海运+15%
建议根据实际产品明细(如是否含玻璃/电池/液体)选择最优方案,并提前备齐:
- 产品质检报告
- 原产地证明
- 印尼进口许可证(针对食品接触类厨具)
